Notes from Gary:

If all you're trying to do is create low voltage to run gates and stuff, the easiest way would simply be to buy a module from ebay, maybe one from vicor, who makes all kinds of HV to lV DC -DC converters.

Or just buy engineering evaluation modules from TI for cheap... they are completely functioning systems and mostly $99 bucks. Just swap in the high power FETS and coils. The hard work is already done!

Something I can warn you about if you're really wanting to do all this from scratch, I toasted about $2000 worth of fets when I began my project of making a 5kw offline laser switcher before I figured out all the little finess-ie things about switching times, freewheeling diode recovery times, inductor saturations and gaps, uncontrollable spikes and all that crap that looks easy on paper but trashes output devices like stepping on bubble wrap. It took me about a year to finally get something that wouldn't let the smoke out at any load over 100 watts, and it was definitely a curve I wouldn't recommend anyone taking if they don't have to. Granted that was in 1985 when things weren't as easy as they are these days! But these days unless you really love beating your head (and possibly your pocketbook) on the wall, I've found that going for the end result any easy way you can leaves more time to enjoy life...

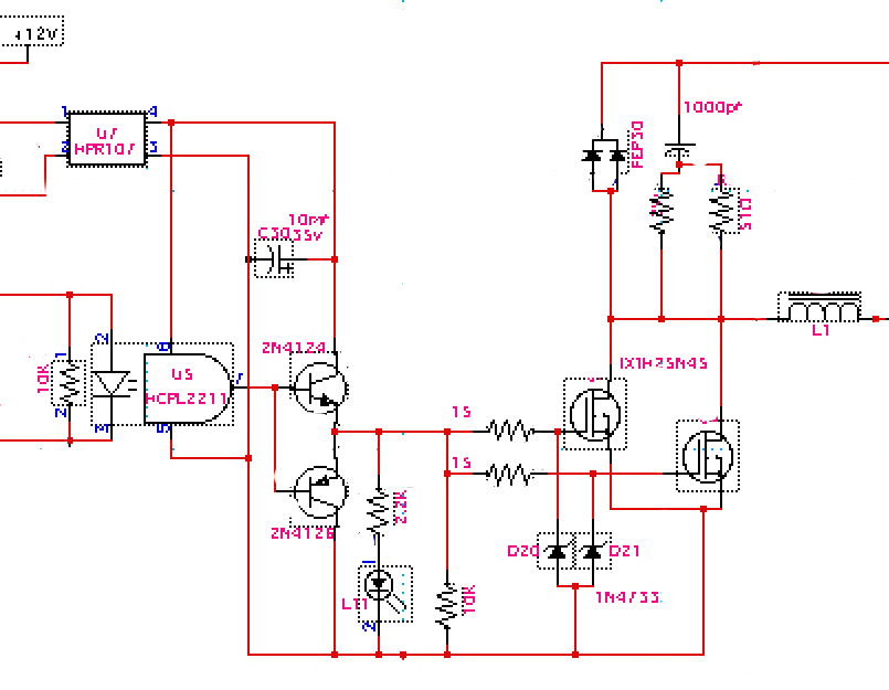
One thing I used to do all the time for the "bootstrap" gate drives was use little 1 watt 12v to 12v converters that have big iso barriers. You can actually hang the output side of one right on the output side of an N-fet (ie the source & gate in a drain=+ high side connected N-fet) in a buck switcher and it still works fine (ie the converter's output can be flying from 0 to 400 volts at 50khz and it doesn't care the slightest) take a look at these- quite a simple solution to not having to mess with bootstraps... HPR107 (digikey) They have a 750 volt barrier and I think there are newer ones that are even better with lower in-out capacitance and a higher barrier. Use one of these, an hcpL2211 opto and a couple of P&N transistors for some gate current and you can drive quite a few N fets that are hanging anywhere you'd like in an Nfet-high side switching circuit... I used to drive 6 IXTH25N45's with this and get 4-5KW with ease (attached, 'buck.pdf") although I think I used slightly larger transistors for the gate drive when I drove 6 fets to get 20KW...

And the last few things I can hint to you- if possible use purely hysteretic mode schemes for your buck converters. They eliminate feedback loop necessity and provide more instant stability than anything out there. One last booger is this- when hanging a buck after a PFC, their clocks usually interfere with each other in a massively unhappy way. The little chip I showed you yesterday fixes that by containing both stages and synching them together in a friendly way. Otherwise that's likely going to be a fairly difficult thing to do especially when you go over a few hundred watts....

Parts Supliers:

  • FETS: Ixys
  • DC-DC Modules: Vicor
  • Gary's circuit snipit buck2.png

-- ClifCox - 2010-11-17
Topic revision: r3 - 13 Jan 2011, ClifCox
This site is powered by FoswikiCopyright © by the contributing authors. All material on this collaboration platform is the property of the contributing authors.
Ideas, requests, problems regarding Foswiki? Send feedback